为了进一步规范我院项目的招标工作,确保招标活动的公平、公正、公开,我院现面向社会公开征集10家资质优良、服务专业、信用良好的招标代理机构,我院根据招标采购管理有关规定,拟定于近期对招标代理机构进行征集,欢迎符合资格条件的单位参加。现将征集项目招标代理机构的有关事项公告如下:
一、业主情况
和田地区维吾尔医医院
二、招标代理机构服务范围
遵循有关法律法规,开展招标文件编制、公告发布、受理投标人报名、投标人资格审查、组织开标和评标会议、编制招投标情况书面报告、协助委托人发放中标通知书、草拟合同等招标工作。具体代理范围条款以委托合同约定。
三、项目概况
包一:公开征集5家采购(货物、服务)项目招标代理机构
包二:公开征集5家工程项目招标代理机构
四、招标代理机构的资格
包一包二:1.在中华人民共和国境内注册,能够独立承担民事责任;
2.遵守国家有关法律、法规、规章和新疆维吾尔自治区有关规定的,具有良好的商业信誉和健全的财务会计制度;
3.提供资格审查相关资料(近三年任意一年的财务审计报告、其他资格审查相关承诺证书);
4.有依法缴纳税收和社会保障资金的良好记录;
5.近3年在招标代理的经营活动中没有违法行为(提供书面声明函);
6.公司概况及近5年业绩材料;
7.有相对应的设备和专业技术能力;
8.办公场所及相关开评标设备配置情况。
9.代理方案及应急方案。
特定资格要求:包一:1.满足《政府采购法》第二十二条规定;2.在新疆政府采购网进行备案(提供网络截图)。3.未被中国政府采购网(www.ccgp.gov.cn)列入政府采购严重违法失信行为记录名单,未被“信用中国”(www.creditchina.gov.cn)列入严重失信主体名单或国家企业信用信息公示系统(www.gsxt.gov.cn)列入严重违法失信名单(处罚期内),提供截图。
包二:1.在和田地区公共资源交易网进行备案(提供网络截图)。2.未被“信用中国”(www.creditchina.gov.cn)列入严重失信主体名单或国家企业信用信息公示系统(www.gsxt.gov.cn)列入严重违法失信名单(处罚期内),提供截图。
备注:本项目不接受联合体投标,允许投标人兼投,不允许投标人兼中,只允许投标人中其中一个包。
五、报名需要递交的资料
1.法定代表人身份证明;
2.受托人的有效身份证和授权委托书;
3.营业执照复印件;
4.提供资格审查相关资料(近三年任意一年的财务审计报告、其他资格审查相关承诺证书);
5.《招标代理机构的资格和比选评分细则》内所需资料。
六、征集方式
本项目将按照公平、公正、科学择优的原则,采用综合评分进行,综合考虑技术、服务等因素,按照评分表进行打分,综合得分最高的确定为本次项目招标代理机构。各符合条件的供应商将本公告要求的资料投递至1号楼5楼采购办办公室。(所有报名资料均需要加盖报名机构公章及法定代表人签名,且合并封装,一式一份,报名资料必须由专人提交。)
七、地点
1.投递时间:2025年9月24日 10:00至2025年9月30日20:00(北京时间,法定节假日除外)
八、联系方式
联系人:原博 电话:0903-2512504
和田地区维吾尔医医院
九、其他事项
1.本次征集最终解释权归医院所有。
2.本次征集活动邀请新疆仕诚(和田)律师事务所辅助指导,若有疑问请在公告期内至和田地区维吾尔医医院1号楼5楼采购办办公室当面咨询。
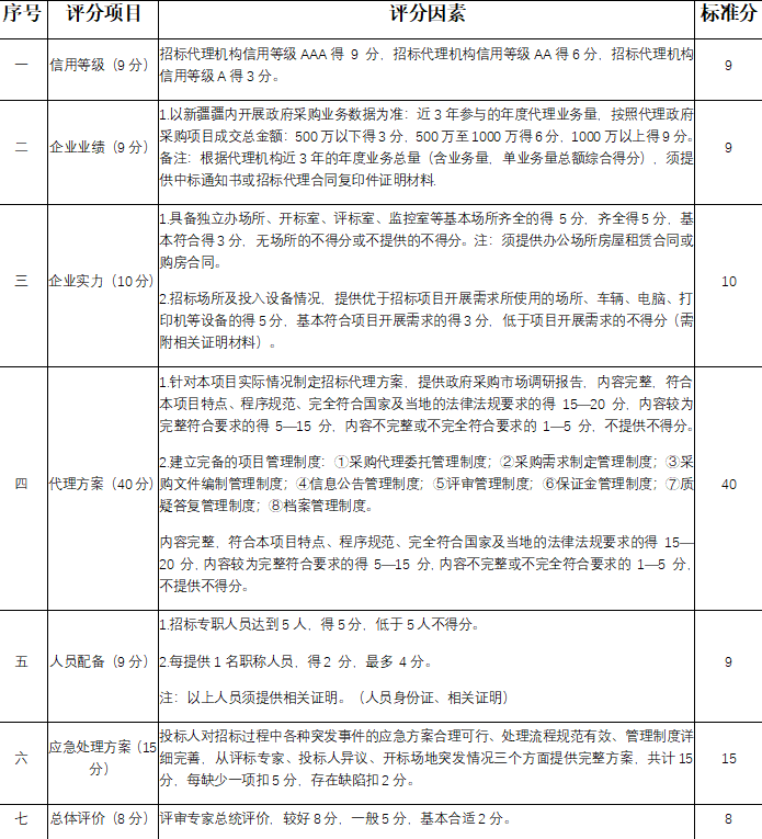
附件一:包一比选评分细则

附件二:包二比选评分细则

